メディア・イベント

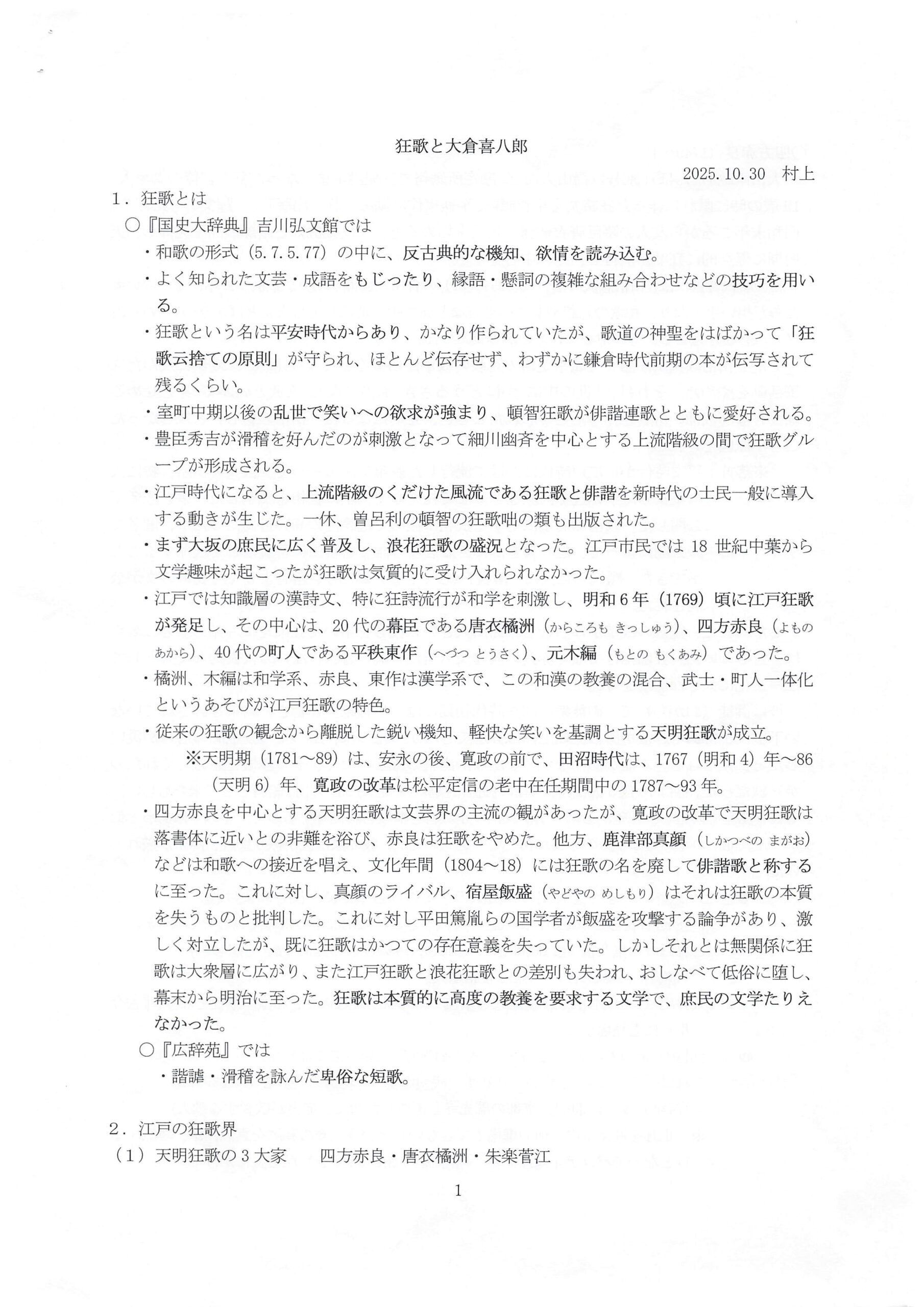
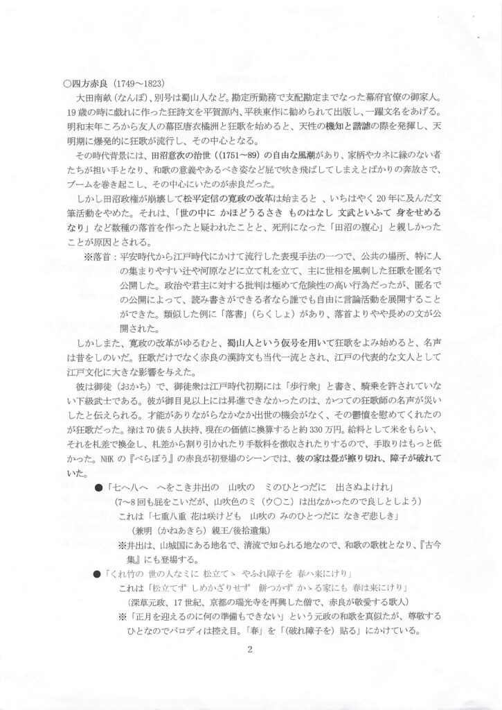
狂歌の歴史概説 村上勝彦先生勉強会資料より

村上勝彦先生(東京経済大学名誉教授)が主催されている勉強会資料の掲載許可を得ましたので、ここに掲載いたします。狂歌の歴史がよくわかる資料となっています。

📰 記事のPDF版はこちら

□■□■□■□■□■□■□■□■□■□■□■□■
ブログランキング(にほんブログ村)に参加しています。クリックで応援いただけると、たくさんの方に知ってもらいやすくなるので大変助かります。

にほんブログ村 歴史ブログ 江戸時代へ
にほんブログ村
↑ こちらをクリック ↑

シェアする

コメント

タイトルとURLをコピーしました